全自动菌落计数器IN-J100
产品价格:电话联系规格型号:IN-J100
本产品是一款集图像采集、数据处理与统计于一体的自动菌落计数,广泛应用于食品、药品、化妆品、环境监测、医疗卫生、科研院校等领域的菌落计数。该仪器采用先进的数字图像处理技术,可实现对培养皿中菌落的快速、准确、全自动计数,显著提升实验效率,降低人工误差。
- 免费咨询热线:15376683203
- 产品概述
- 图文介绍
详细产品介绍及技术参数
一、产品介绍:
本产品是一款集图像采集、数据处理与统计于一体的自动菌落计数,广泛应用于食品、药品、化妆品、环境监测、医疗卫生、科研院校等领域的菌落计数。该仪器采用先进的数字图像处理技术,可实现对培养皿中菌落的快速、准确、全自动计数,显著提升实验效率,降低人工误差。
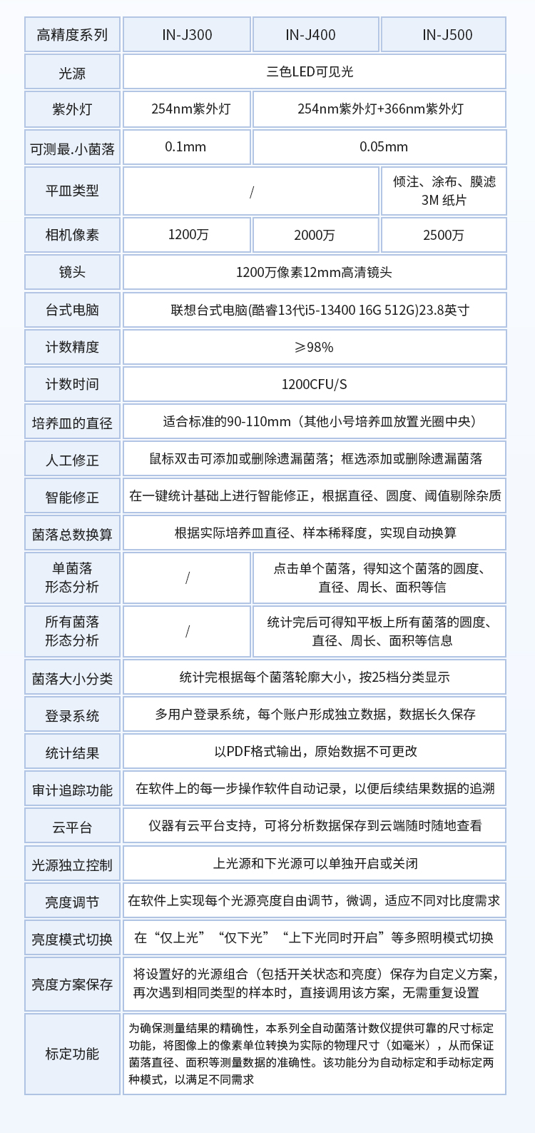
二、性能指标
1. 成像装置
全封闭暗箱,能够消除外环境杂散光干扰
360°环形四色LED可见光,无影柔光照明
可自由调节上、下光源亮度、开启关闭
800万像素超清彩色相机
可检测最小菌落:0.5mm
误差率:≤±10%
2. 软件功能
1) 一键统计:
分散菌一键计数:对边缘比较清晰,分布较为分散的菌落进行快速统计
黏连菌一键计数:适用于背景颜色单一、菌落黏连边缘模糊的菌落快速统计。
2) 系统显示:
显示:13.3寸大触摸屏,分辨率:1920*1080,支持外接鼠标操作
系统:win10 64位,256G存储,无需外接电脑
3) 辅助统计工具
修正:在一键统计基础上可进行阈值调节进行修正
框选工具:圆形,矩形,画笔
4) 数据安全与管理
多用户登录系统,每个账户形成独立数据,数据长久保存
统计结果可以以PDF格式输出,原始数据不可更改
内置中英文双语显示,一键切换
5) 光源管理
该系列全自动菌落计数仪配备了灵活的上、下双光源系统,用户可以根据不同培养皿的类型、菌落特性以及背景情况,用旋钮自由调节光源以获得最佳的成像效果。
具体功能包括:
独立控制:上光源和下光源可以用旋钮单独开启或关闭。
亮度调节:每个光源的亮度均可自由调节,以适应不同对比度的需求。
模式切换:用户可以在“仅上光”、“仅下光”、“上下光同时开启”等多种照明模式间自由切换。
6) 自动标定
仪器出厂时已进行精密校准,在正常情况下,系统能够根据预设的相机参数(如相机型号、镜头焦距、工作距离等)自动完成标定,用户在日常使用中无需进行额外操作,软件即可直接进行精确的尺寸测量,操作简便,保证了结果的一致性和效率。















- 2024-09-30 光合作用测定仪:探索植物生长的绿色引···
- 2024-09-20 光合作用测定仪:揭示植物生长奥秘的利···
- 2024-09-13 土壤养分检测仪:精准农业的关键工具
- 2024-07-29 揭示绿色之谜——叶面积测量仪
- 2024-07-26 食品安全的科技守护者:食品安全分析仪···
- 2024-07-19 揭示土壤生命的微观奥秘——土壤检测仪
- 2024-07-18 破译绿色生命的能量密码——光合作用测···
- 2024-07-17 植物生态研究的得力助手——叶面积测量···
- 2024-07-16 揭开绿色冠层的生态密码——植物冠层分···
- 2024-07-15 食安卫士:食品安全分析仪的使命







